徐祖杰副教授研究成果在《体育科学》发表
公司教师徐祖杰副教授的研究成果“有氧运动调节circRNAs m6A甲基化修饰改善高脂饮食小鼠心脏病理性重塑研究”(DOI:10.16469/j.css.202402006)在《体育科学》2024年第2期发表。《体育科学》是由国家体育总局主管,中国体育科学学会主办的综合性中文体育类权威期刊,为公司专业领域顶级期刊。该论文的第一署名单位为best365官方网站,徐祖杰副教授为第一作者和通讯作者。公司硕士研究生马哲莹、清华大学张冰教授和陕西师范大学田振军教授参与了研究工作。



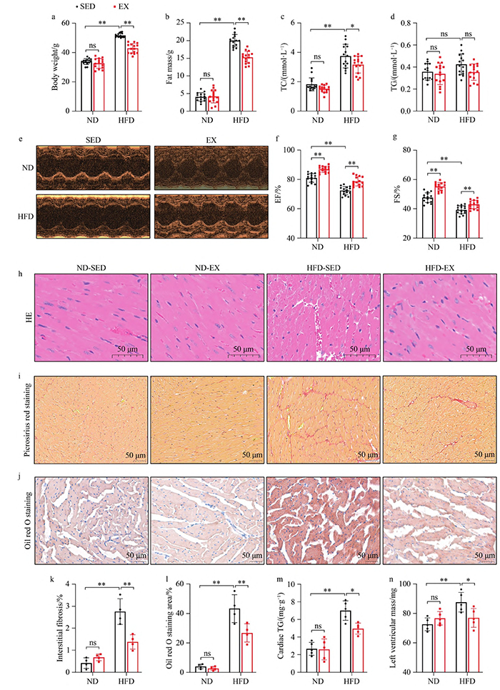
该研究通过甲基化RNA免疫沉淀测序(MeRIP-seq)和转录组测序(RNA-seq)绘制N6-甲基腺苷(m6A)修饰图谱,探讨了环状RNA(circRNAs)m6A甲基化修饰在有氧运动改善高脂饮食小鼠心脏病理性重塑中的作用。结果表明,有氧运动显著降低高脂饮食小鼠体重和体脂含量,提高左心室射血分数(EF)和短轴缩短率(FS),抑制心脏纤维化和脂质沉积,改善心脏病理性重塑。有氧运动可以显著降低高脂饮食小鼠心脏m6A甲基化水平,调节心脏circRNAs表达谱和m6A修饰谱。因此,circRNA_4614介导的m6A修饰在有氧运动改善肥胖性心脏重塑中可能发挥重要作用。
该工作得到了best365官方网站高层次引进人才科研启动经费(RY2400000595)的资助。
作者简介:
徐祖杰:博士,best365官方网站best365官网副教授,主要研究领域为运动与免疫代谢。
马哲莹:best365官方网站best365官网硕士研究生,主要研究领域为运动与免疫代谢。
张 冰:博士,清华大学长聘教授,博士生导师,主要研究方向为运动健康促进。
田振军:陕西师范大学二级教授,博士生导师,国家重大人才工程入选者,主要研究方向为运动与心血管健康。



