徐祖杰副教授研究成果在《Pharmacological Research》发表
近日,公司徐祖杰副教授团队在国际著名期刊《Pharmacological Research》在线发表了题为《Mdivi-1 promotes lipid droplets-mitochondria contact and ameliorates cardiac lipotoxicity in high-fat diet-fed mice》的重要研究论文。《Pharmacological Research》是一本专注于药理学研究的高影响力期刊,被SCIE(Science Citation Index Expanded)数据库收录,为JCR-Q1、中科院2区Top期刊,影响因子为10.5。徐祖杰副教授与其指导的硕士研究生马哲莹为第一作者,best365官网为第一署名单位。
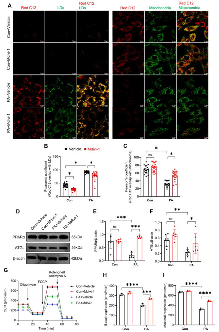
该研究聚焦于肥胖相关心肌病的关键病理机制心肌脂毒性,通过高脂饮食小鼠模型及棕榈酸处理的H9C2细胞实验,证实线粒体分裂抑制剂Mdivi-1可通过上调脂滴表面蛋白Plin2和Plin5表达,促进脂滴-线粒体相互作用,重建脂肪酸从脂滴储存向线粒体氧化的高效转运,恢复心肌脂肪酸氧化能力与ATP生成,减少脂质积累,改善心肌能量代谢及结构和功能损伤。该研究不仅揭示了心肌脂毒性的潜在治疗靶点,更为运动干预代谢性心肌病提供了理论依据和重要参考。
该工作得到了山西省基础研究计划资助项目(202403021212188)的支持。
作者简介:
徐祖杰:博士,best365官网副教授,主要研究方向为运动代谢调控。
马哲莹:best365官网硕士研究生,主要研究方向为运动生理学。
任慧倩:best365官网硕士研究生,主要研究方向为运动生理学。
杨雅茗:best365官网本科生,主要研究方向为体育教育。
赵晓琴:博士,best365官网副教授,硕士生导师,主要研究方向为运动生理学。
张冰:博士,清华大学体育部长聘教授,博士生导师,主要研究方向为运动生理学。



初审:吉丽慧
复审:王君杰
终审:张美珍



